Samotné čidlo se při vytahování samozřejmě ulomilo přesně v místě gumového těsnění, takže navrtat a našroubovat vrut. čidlo se nám podařilo rozhýbat, ale nejdříve pouze směrem dovnitř, když jsme ho chtěli dostat ven tak uvízlo přesně na stejném místě, kdy se ulomilo, takže pořád dokola, vyklepat přes kleště ven co to dá a pak zase dovnitř a tak asi na pátý pokus jsme ho dostali ven. Práce cca 45 minut
Porucha tachometru
-
Jury
- Nováček

- Příspěvky: 14
- Registrován: 04.04.2012 21:37
- Bydliště: Rychnov nad Kněžnou
Re: Porucha tachometru
Tak jsem včera také pomáhal měnit to čidlo
Dva dny, co jsem měl u kamaráda auto v servisu, rozvody, svíčky, výměna oleje, filtrů, čištění světel, jsem prostříkával ten kolík a samotné čidlo. A ta k...a stejně nešla ven
pak tedy pomohl návod s těmi zacvakávajícími kleštěmi, kterým jsme museli pořádně propilovat zoubky aby se na kolíku nesmekali a malým kladívkem vyťukávat kolík (několikrát poklepat i blok ve kterém to drželo) a současně pootáčet kolíkem. Nakonec se "utrhl" a šel ťukáním a kroucením ven. čas cca 1hod
Samotné čidlo se při vytahování samozřejmě ulomilo přesně v místě gumového těsnění, takže navrtat a našroubovat vrut. čidlo se nám podařilo rozhýbat, ale nejdříve pouze směrem dovnitř, když jsme ho chtěli dostat ven tak uvízlo přesně na stejném místě, kdy se ulomilo, takže pořád dokola, vyklepat přes kleště ven co to dá a pak zase dovnitř a tak asi na pátý pokus jsme ho dostali ven. Práce cca 45 minut
Samotné čidlo se při vytahování samozřejmě ulomilo přesně v místě gumového těsnění, takže navrtat a našroubovat vrut. čidlo se nám podařilo rozhýbat, ale nejdříve pouze směrem dovnitř, když jsme ho chtěli dostat ven tak uvízlo přesně na stejném místě, kdy se ulomilo, takže pořád dokola, vyklepat přes kleště ven co to dá a pak zase dovnitř a tak asi na pátý pokus jsme ho dostali ven. Práce cca 45 minut

sedan 1,6i ghia r.v.99
mondeo mk3 kombi, 2.0 Tdci, 96kW, 2003
- vitr73
- Test driver

- Příspěvky: 3916
- Registrován: 25.02.2011 20:33
- Bydliště: Železný Brod
- Kontaktovat uživatele:
Re: Porucha tachometru
kdyz to tady ctu tak jsem mel pri vymene cidla teda stesti...od otevreni kapoty do zavreni a nastartovani kvuli zkusebni jizde prace jen 15 minut..slo ven docela v pohode.....doufam ze uz ho nikdy nebudu menit a s timhle co jsem tam dal to pujde do srotu....
Ford Focus kombi 1.8 16V zmetec -E léta páně 1999
Byl Peugeot 309 1.4 zvaný Rozbuch-budiz mu vrakoviste lehke
Byl Daihatsu Applause 1.6 16V...zlaty auto.totalni nehoda na 483tis km
Byla Mazda 323 1.6 turbo rok 1990...prodan pro poruchu turba...
Byl Peugeot 309 1.4 zvaný Rozbuch-budiz mu vrakoviste lehke
Byl Daihatsu Applause 1.6 16V...zlaty auto.totalni nehoda na 483tis km
Byla Mazda 323 1.6 turbo rok 1990...prodan pro poruchu turba...
-
flaska
- Nováček

- Příspěvky: 4
- Registrován: 14.03.2013 17:22
Re: Porucha tachometru
Aj ja mam tem isty problem aspom viem co mam robit. Dik
- Fofan
- Zkušený

- Příspěvky: 1180
- Registrován: 27.01.2013 07:31
Re: Porucha tachometru
Ford Focus Mk2-07 1.6L Duratec 16V PFI (100PS) Sigma, Černá Panther (met)
Ex. Ford Focus Mk1 2.0 Zetec

Ex. Ford Focus Mk1 2.0 Zetec

- miki21
- Test driver

- Příspěvky: 13588
- Registrován: 01.04.2009 18:21
- Bydliště: Třinec
Re: Porucha tachometru
Hodně záleží na tom, jak velký otřep nechali na odlitku soudruzi ve slévárně. 
Fofo II 1,8 16v modrá combi
Funguje zde funkce HLEDAT Prosím,používejte ji před založením nového tématu.
Funguje zde funkce HLEDAT Prosím,používejte ji před založením nového tématu.
- filhou
- Junior

- Příspěvky: 321
- Registrován: 24.03.2013 11:52
- Bydliště: Praha je velká, okoli ještě větší
Re: Porucha tachometru
Tak to se mam na co tesit 
-
venom
- Nováček

- Příspěvky: 3
- Registrován: 16.03.2015 18:03
Re: Porucha tachometru
Takže i u mě asi před týdnem začal haprovat tachometr, neukazoval ani tuk
Test přístojovky OK, ale je pouze orientační... V drtivé většině případů to má na svědomí vadný snímač otáček na převodovce nebo i vadný tachometr. Po výměně přístrojovky měl tachometr snahu cosi ukazovat...provedena ještě jednou výměna jiné přístrojovky a to samé...Takže výměna snímače otáček (za 1 623,-Kč bez DPH) a je klid...

Před:Ford Escort hatchback 1,6i 16v Zetec-E, 66Kw, 1998, Slídový kámen
Po:Ford Focus mk.1 combi, po FF, 1,8i 16v Zetec-E, 85Kw, 2004, šedá Magnum
Nyní: Ford Focus mk.2 combi 2.0i 16V Duratec 107Kw, 2005, šedá Magnum
Po:Ford Focus mk.1 combi, po FF, 1,8i 16v Zetec-E, 85Kw, 2004, šedá Magnum
Nyní: Ford Focus mk.2 combi 2.0i 16V Duratec 107Kw, 2005, šedá Magnum
- vitr73
- Test driver

- Příspěvky: 3916
- Registrován: 25.02.2011 20:33
- Bydliště: Železný Brod
- Kontaktovat uživatele:
Re: Porucha tachometru
Ford Focus kombi 1.8 16V zmetec -E léta páně 1999
Byl Peugeot 309 1.4 zvaný Rozbuch-budiz mu vrakoviste lehke
Byl Daihatsu Applause 1.6 16V...zlaty auto.totalni nehoda na 483tis km
Byla Mazda 323 1.6 turbo rok 1990...prodan pro poruchu turba...
Byl Peugeot 309 1.4 zvaný Rozbuch-budiz mu vrakoviste lehke
Byl Daihatsu Applause 1.6 16V...zlaty auto.totalni nehoda na 483tis km
Byla Mazda 323 1.6 turbo rok 1990...prodan pro poruchu turba...
-
vladka1
- Pokročilý

- Příspěvky: 658
- Registrován: 09.01.2013 21:02
Re: Porucha tachometru
FF MK1 kombík 1,6 74 kW FYDD 2004, 280 kkm
- vitr73
- Test driver

- Příspěvky: 3916
- Registrován: 25.02.2011 20:33
- Bydliště: Železný Brod
- Kontaktovat uživatele:
Re: Porucha tachometru
nee.proc? vzdyt s tim na technicky nikam nejezdej aby videl ze tacho na pristrojovce nejde...akorad teda ten tacho z kola radsi vycvaknout z drzaku
..kdyz mne nesla tenkrat pristrojovka tak nez jsem sehnal jinou tak jsem jako tachometr pouzival navigaci
..jen chvilku-asi mesic 
..kdyz mne nesla tenkrat pristrojovka tak nez jsem sehnal jinou tak jsem jako tachometr pouzival navigaci
Ford Focus kombi 1.8 16V zmetec -E léta páně 1999
Byl Peugeot 309 1.4 zvaný Rozbuch-budiz mu vrakoviste lehke
Byl Daihatsu Applause 1.6 16V...zlaty auto.totalni nehoda na 483tis km
Byla Mazda 323 1.6 turbo rok 1990...prodan pro poruchu turba...
Byl Peugeot 309 1.4 zvaný Rozbuch-budiz mu vrakoviste lehke
Byl Daihatsu Applause 1.6 16V...zlaty auto.totalni nehoda na 483tis km
Byla Mazda 323 1.6 turbo rok 1990...prodan pro poruchu turba...
-
m112
- Nováček

- Příspěvky: 10
- Registrován: 02.01.2017 16:55
Re: Porucha tachometru
Zdravím, tiež mi na mojom Focusovi vznikol tento problém, čidlo vymenené, auto ide stále rovnako... Padne tachometer, niekedy auto zhasne, niekedy ide normálne, neviete čo by ešte mohol byť problém okrem čidla?
Ford Focus Kombi 1.8 16V 85KW ZETEC-E 2001
-
spooon
- Nováček

- Příspěvky: 162
- Registrován: 26.08.2014 19:31
Re: Porucha tachometru
nemůže být poškozená kabeláž k čidlu? Aktuálně mi taky neukazuje tachometr, a mám podezření právě na kabel - v nejbližších dnech to musím ověřit.
Focus 1999, benzín 1.8
-
m112
- Nováček

- Příspěvky: 10
- Registrován: 02.01.2017 16:55
Re: Porucha tachometru
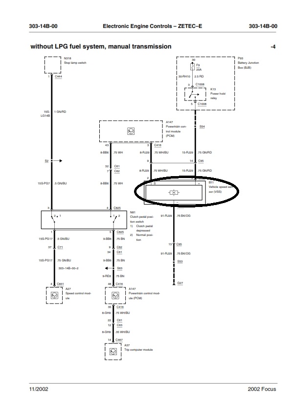
Pri poškodenej kabeláži môžu nastať tri veci: 1. skrat, 2.zlé ukostrenie, 3.prerušený drôt, pri 1. a 3. možnosti by to neukazovalo vôbec. Treba to skúsiť premerať. Musím sa do toho pustiť aj ja. 1.drôt je 12V od relé v prídavnej poistkovej skrini v motore(relé č.8- riadenie motora), 2.drôt je signál do ECU motora, 3.drôt je zem.
Ford Focus Kombi 1.8 16V 85KW ZETEC-E 2001
-
šlésa
- Nováček

- Příspěvky: 12
- Registrován: 17.04.2015 08:32
Re: Porucha tachometru
Ahoj, také mám problém s tachometrem, tachometr měřil nepřesně (+-10km/h při stálé rychlosti), když jsem projel velkou louží nebo bylo hodně vody na vozovce tachometr přestal ukazovat, auto znatelně ztratilo výkon, po chvíli se zase probudil a začal zase ukazovat (výkon zpět). Rozhodl jsem se vyměnit snímač rychlosti. Připraven na nejhorší jsem nakonec výměnu stihnul za 10min (někdo to přede mnou už dělal, mám auto půl roku). Bohužel po výměně čidla je problém stále. Tachometr si plave +-10km/h cca při rychlosti 80km/h, louži jsem zatím netrefil. Nevíte po čem jít dál? Zkusím ještě test tachometru. Čím rychleji jedu tím je odchylka větší. Díky Honza
Ford Focus I kombi, 1,8 85kW Zetec-E 2004
- miki21
- Test driver

- Příspěvky: 13588
- Registrován: 01.04.2009 18:21
- Bydliště: Třinec
Re: Porucha tachometru
Prvně bych pořádně okoukl kabely k čidlu... jestli má na to vliv voda, může být někde porušená izolace.
Fofo II 1,8 16v modrá combi
Funguje zde funkce HLEDAT Prosím,používejte ji před založením nového tématu.
Funguje zde funkce HLEDAT Prosím,používejte ji před založením nového tématu.
Kdo je online
Uživatelé prohlížející si toto fórum: Žádní registrovaní uživatelé a 1 host

